近期, 2024年《四川省哲学社会科学成果文库》、2024年度教育部哲学社会科学研究后期资助项目、2024年四川省社科规划项目等省部级项目立项结果陆续公布。截至目前,午夜av
在《四川省哲学社会科学成果文库》,教育部哲学社会科学研究年度项目及后期资助项目,四川省社科规划年度项目、四川省社科基金重大专项及马工程项目中斩获了16个项目。具体情况如下:
田永秀教授的专著《中国共产党的铁路接管及新中国铁路体系建构研究(1946—1957)》成功入选2024年《四川省哲学社会科学成果文库》。《成果文库》是代表四川省哲学社会科学水准的标志性研究成果,本年度全省各学科累计仅有7个成果入选。

景星维副教授获2024年度教育部哲学社会科学研究后期资助一般项目立项公示,郜清攀、蔡晴老师获2024年度教育部人文社科青年项目,谢汶兵老师获2024年度教育部人文社科西部项目。

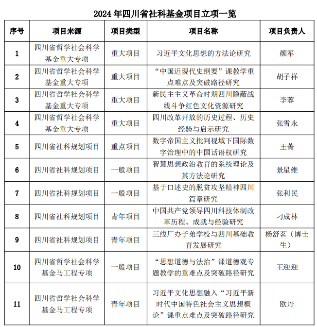
李蓉教授、张雪永教授、胡子祥教授、颜军教授获2024年四川省哲学社会科学基金重大专项,王菁教授获2024年四川省社科规划重点项目,景星维副教授、张利民副教授获2024年四川省社科规划一般项目,刁成林副教授、杨舒茗博士获2024年四川省社科规划青年项目,王迎迎老师获2024年四川省哲学社会科学基金马工程一般项目,欧丹老师获2024年四川省哲学社会科学基金,马工程青年项目。


谨向各位项目负责人表示最热烈的祝贺!热忱期待全院教师再接再厉,再创新佳绩!
午夜av
2024年10月29日